通建泰利特网站LOGO
扫描关注通建泰利特微信公众账号

扫一扫获取最新动态

2020中国产业带数字化发展报告

通建泰利特2020-05-11行业动态

导 读

全国已形成了145个数字化产业带,其中13个产业带在淘宝上的年销售额过10亿。

 

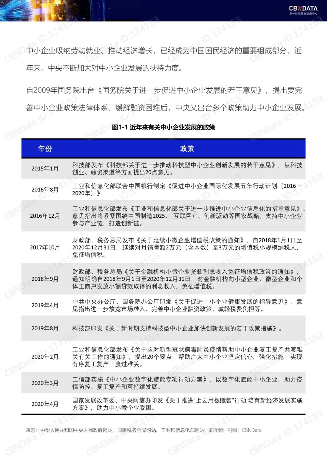
作为经济体系中的“毛细血管”,中国的产业带中小企业举足轻重。为展示在抗击疫情的形势下,当前产业带中小企业复工复产的综合图景,第一财经商业数据中心以120万在淘宝特价版上的产业带商家作为研究对象,从中国产业带分布、疫情对产业带中小企业影响、复工复产、外贸工厂转内销等多个角度做综合剖析,并正式发布《2020中国产业带数字化发展报告》(下文简称《报告》)。

 

《报告》显示,从短期来看数字化是产业带商家复工复产并实现恢复增长的主要动力。从长期来看,数字化是产业带商家从简单的加工制造向更高阶段延伸的新引擎。像淘宝C2M这样的成熟的数字化解决方案,成为产业带商家争相把握的增长机会。

 

报告指出,全国已形成了145个数字化产业带,其中13个产业带在淘宝上的年销售额过10亿。全国十大数字化产业带分属广东、浙江、福建等省,分别有5个、4个和1个。数据显示,数字化程度高的产业带在疫情期间显示更强的韧性。

 

 

                                                           报告如下

 

转自:北京物联网智能技术应用协

文章关键词